• 首页
  • 关于我们
  • 新闻中心
  • 产品中心
  • 联系我们
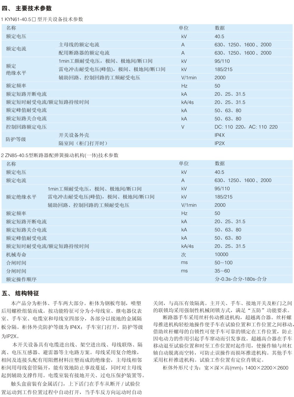
KYN61-40.5□型铠装移开式交流金属封闭开关设备


Copyright © 2019 智越电力科技有限公司 All Rights Reserved..
  • 首页

  • 一键拨号

  • 联系我们